Приветствую Вас Гость | RSS

20:22
Схема конвертора укв фм
Схема конвертора укв фм
Название: Схема конвертора укв фм
Размер: 8 Мб
Дата: 22.01.2024 в 20.22
Архив Конвертер -ФМ-УКВ С Усил. Последовательного Типа: 56 Грн.
Архив Конвертер -ФМ-УКВ С Усил. Последовательного Типа: 56 Грн.

14 сент. 2013 г. Схемы и радиоэлектроника: FM КОНВЕРТЕР, Схемы - читайте на портале Радиосхемы.

Вторая Жизнь Старому Радиоприемнику. — Lifan Solano, 1,6 Л, 2011.
Вторая Жизнь Старому Радиоприемнику. — Lifan Solano, 1,6 Л, 2011.

5 авг. 2015 г. Приглашаю размещать в данной теме схемы, конструкции и отзывы по опыту эксплуатации конвертеров УКВ-ФМ (CCIR -> OIRT, 88-108 МГц -> 65,9-74 МГц.

СХЕМА КОНВЕРТЕРА
СХЕМА КОНВЕРТЕРА

Проще всего купить конвертер, чтобы слушать в диапазоне FM. Можно и и перестроить УКВ блок на этот диапазон. Если хотите, чтобы жизнь улыбалась.

VRTP -> Шпионский Радиоприемник На Tda7088
VRTP -> Шпионский Радиоприемник На Tda7088

Схема. Преобразователь выполнен по схеме с совмещенным гетеродином, а поскольку микросхема К174ПС1 генерирует лучше на более низких частотах, частота.

Форум QRZ.RU
Форум QRZ.RU

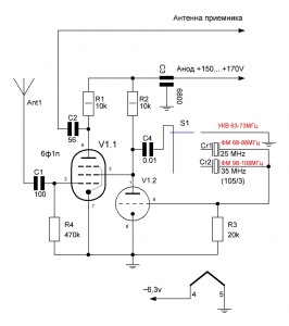
Итак , рассмотрим схему : основным элементом схемы является комбинированная лампа 6ф1п. На троидной части лампы собран генератор (гетеродин) , частота которого.

УКВ-FM Конвертер Для Радиоприемника На Микросхеме К174пс1. - YouTube
УКВ-FM Конвертер Для Радиоприемника На Микросхеме К174пс1. - YouTube

26 апр. 2011 г. Хочу сделать конвертер чтобы ловить FM на приёмник УКВ. Какая должна быть L1? Если эта схема рабочая и на эти диапазоны ( ЧМ-ФМ или наоборот.

FM Конвертер На Микросхеме К174ПС1
FM Конвертер На Микросхеме К174ПС1

УКВ-конвертер:схема конвертера,печатная плата,монтаж устройства,доработка УКВ-конвертера,схема с кварцевым резонатором,гетеродин.

Конвертер FM В УКВ | Радиолюбитель-Конструктор
Конвертер FM В УКВ | Радиолюбитель-Конструктор

26 окт. 2019 г. Статья автора «Электронные схемы» в Дзене ✍: Чтобы принимать сигналы коммерческих радиостанций,расположенных в диапазоне частот 88-108 МГц.

Кабан: Схема Конвертора Укв - Fm
Кабан: Схема Конвертора Укв - Fm

13 февр. 2019 г. Схема конвертера FM УКВ и необходимые детали · Катушки намотаны на каркасах ВЧ-2, с карбонильными сердечниками М4. · Катушка L1 содержит 10.

УКВ Конвертер На Одном Полевом Транзисторе
УКВ Конвертер На Одном Полевом Транзисторе

г. И что самое приятно без вмешательства в схему приемника, т.е. сам аппарат мы оставляем нетронутым для будущих поколений. Конвертер собран на.

⚡️Простой УКВ Конвертер | Radiochipi.Ru
⚡️Простой УКВ Конвертер | Radiochipi.Ru

КОНВЕРТЕР ЧАСТОТ FM - диапазона 87…108МГц в японский FM - диапазон 76…90…100МГц схема конвертера на микросхеме ТА7358 может иметь

Схема УКВ Конвертера Диапазона FM 85-87 МГц Для Приемника На 50м
Схема УКВ Конвертера Диапазона FM 85-87 МГц Для Приемника На 50м

5 апр. 2023 г. 05.04.2023 - Как сделать своими руками конвертер FM УКВ — необходимые детали, схема и её детальное описание, рекомендации по монтажу, фото.

Конвертер Яп. Диапазона +20МГц — Купить В Интернет Магазине.
Конвертер Яп. Диапазона +20МГц — Купить В Интернет Магазине.

Здесь описаны схемы двух конвертеров на микросхеме LA1185 фирмы SANYO. Данная микросхема представляет собой преобразователь частоты. В ней есть усилитель РЧ, на.

Форум РадиоКот • Просмотр Темы - Конвертеры.
Форум РадиоКот • Просмотр Темы - Конвертеры.

14 янв. 2015 г. Конвертер, схема которого приведена на рисунке 1 не содержит дорогих и дефицитных деталей, прост в построении и может быть встроен в любой.

Конвертер Из FM 88-108 МГц В УКВ 65-74МГц.Музло На Советский.
Конвертер Из FM 88-108 МГц В УКВ 65-74МГц.Музло На Советский.

29 окт. 2017 г. Конвертер ФМ на одном транзисторе. конвертер укв в фм Радиоприемники, радиопередатчики, антенны. Схема УКВ конвертер. конвертер своими руками.

Конвертер FM-УКВ На TA7358, LA1185 С Внешним Усилителем На C9018 И.
Конвертер FM-УКВ На TA7358, LA1185 С Внешним Усилителем На C9018 И.

28 мар. 2021 г. схеме возбуждения. Применение конвертера, а не перестройка самого блока УКВ имеет ряд преимуществ. Например, это увеличит чувствительность.

Океан-209.Оживи На ФМ, Мы Тебе Конвертер Купили. - Форумы Сайта.
Океан-209.Оживи На ФМ, Мы Тебе Конвертер Купили. - Форумы Сайта.

Ведь в отличии от СВ, на УКВ/FM намного шире полоса частот, и. схема, что стоит после конвертера работает на частотах ниже 250 кГц. У вас.

УКВ Конвертер
УКВ Конвертер

Предлагается схема простого, проверенного конвертера, с УКВ диапазона на ФМ и обратно. Интересно использование этого устройства для приёма ФМ.

УKB-Конвертер 88-108МГЦ В 55-75МГц
УKB-Конвертер 88-108МГЦ В 55-75МГц

А нет ли схемы конвертора УКВ-2 (88.108 МГц) в УКВ-1(65,8.73 МГц. Конвертер этот преобразует с фм на укв.Вопрс теперь стал так: нельзя.

Практикум Радиолюбителя: УКВ-FM Конвертер На Микросхеме К174ПС1.
Практикум Радиолюбителя: УКВ-FM Конвертер На Микросхеме К174ПС1.

FM-конвертер (Адаптер УКВ-FM для японских автомагн. 76. Триада НПФ Антенна активная Триада Gold Japan помехозащитная схема (город-трасса-конвертер УКВ) 162.

Просмотров: 72 | Добавил: gurlandor | Рейтинг: 0.0/0
Всего комментариев: 0
Меню сайта
Поиск
Вход на сайт
Календарь
«  Январь 2024  »
Пн Вт Ср Чт Пт Сб Вс
1234567
891011121314
15161718192021
22232425262728
293031
Архив записей
Друзья сайта
Статистика

Онлайн всего: 1
Гостей: 1
Пользователей: 0